- Home /
I'm stuck on my menu prefab
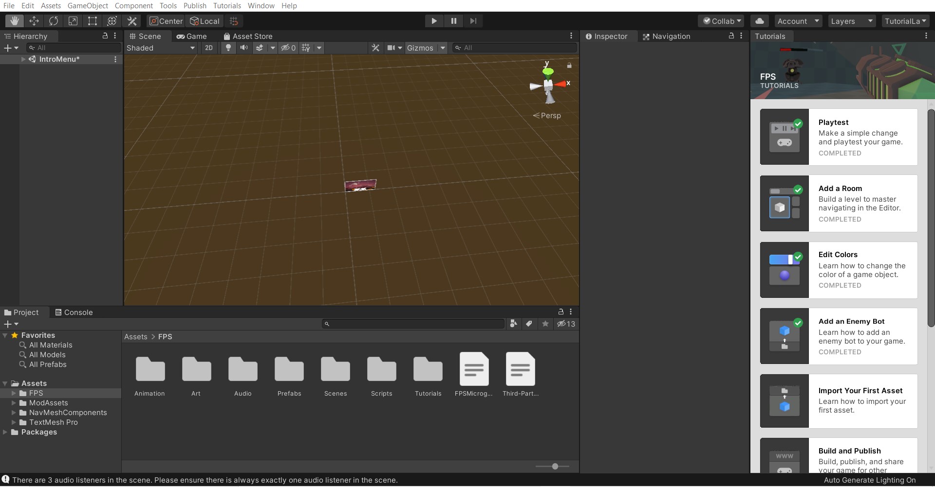
I've been inspecting my menu when all of a sudden I cent get back to the level to edit it. I've tried playing the game, do the tutorials and searching other items on the project and hierarchy. If anyone knows how to solve this problem let me know @Storm4lif 
Answer by Storm4lif · Mar 11, 2021 at 05:46 PM
Lol solved my prefab problem by importing something on the asset store.
Otherwise I'd suggest pressing "F" if you want to zoom in on something else.
From the screenshot here your hierarchy seems to be collapsed, so expanding that and double-clicking some other object in the scene might also work.
Thanks for the feedback. Technically I didn't solve the problem because I have to be on the Import your first asset tutorial. I tried what you told me but since the only thing on the screen is the slide it only zoomed out.
After a few hours and closing and reopening Unity my problem seems to be solved, but I don't know what happened.
Your answer