Material rendering problem
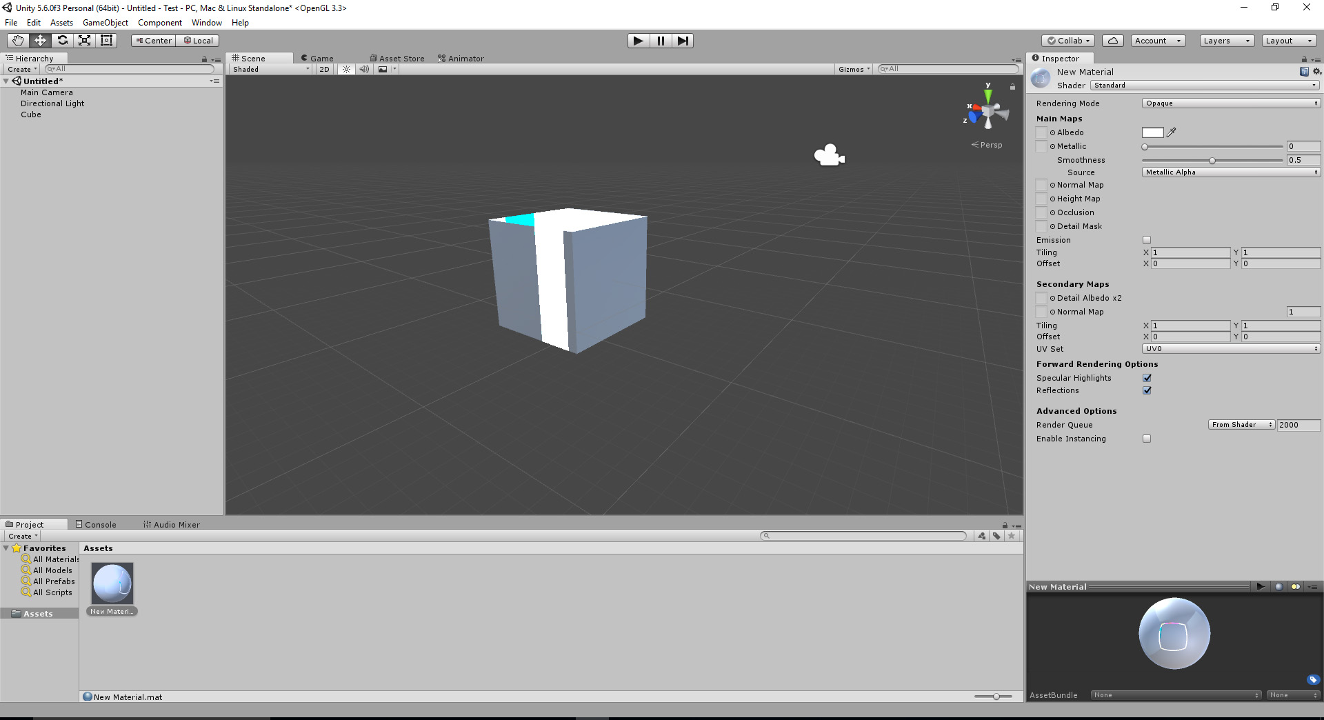
Hi, I recently changed my computer and downloaded again Unity 5.6. The editor was a bit laggy but I solved it by using "-force-opengl". But when I try to create a cube, something strange happens with the materials as you can see in this picture:

Does anyone know how to fix this?
image-problem.jpg
(251.5 kB)
Comment
Your answer